联系热线








EM600系列变频器是正弦电气推出的高性能矢量变频器:适用于开环、闭环控制;实现所有电机的控制,无论是感应电机或同步电机(IPM电机/SPM电机),都能实现高性能的电流矢量控制;支持多种国际领先驱动控制技术——改善的矢量VF控制技术(VVF)、无速度传感器矢量控制技术(SVC)和有速度传感器矢量控制技术(FVC);支持速度和转矩两种输出形式;支持扩展——I/O扩展卡、通讯总线扩展卡和多种PG卡。
产品特点

EM600/EM660系列


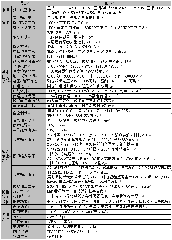
技术参数

命名规则

外形尺寸与安装尺寸



尺寸表

